Instance Verification Kit (IVK)

mutex lock @ [11779+25+/linux-3.19-rc1/drivers/mtd/lpddr/lpddr_cmds.c]
Instance Signature: mutex

The Matching Pair Graph:


Function Name
Control Flow Graph (CFG)
Events Flow Graph (EFG)
Source Correspondence
chip_ready [8410+10+/linux-3.19-rc1/drivers/mtd/lpddr/lpddr_cmds.c]
do_erase_oneblock [13430+17+/linux-3.19-rc1/drivers/mtd/lpddr/lpddr_cmds.c]
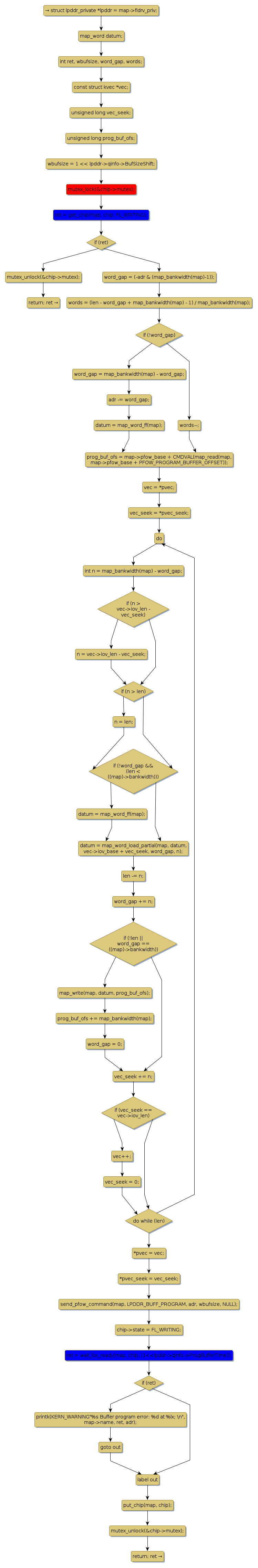
do_write_buffer [11403+15+/linux-3.19-rc1/drivers/mtd/lpddr/lpddr_cmds.c]
do_xxlock [18620+9+/linux-3.19-rc1/drivers/mtd/lpddr/lpddr_cmds.c]
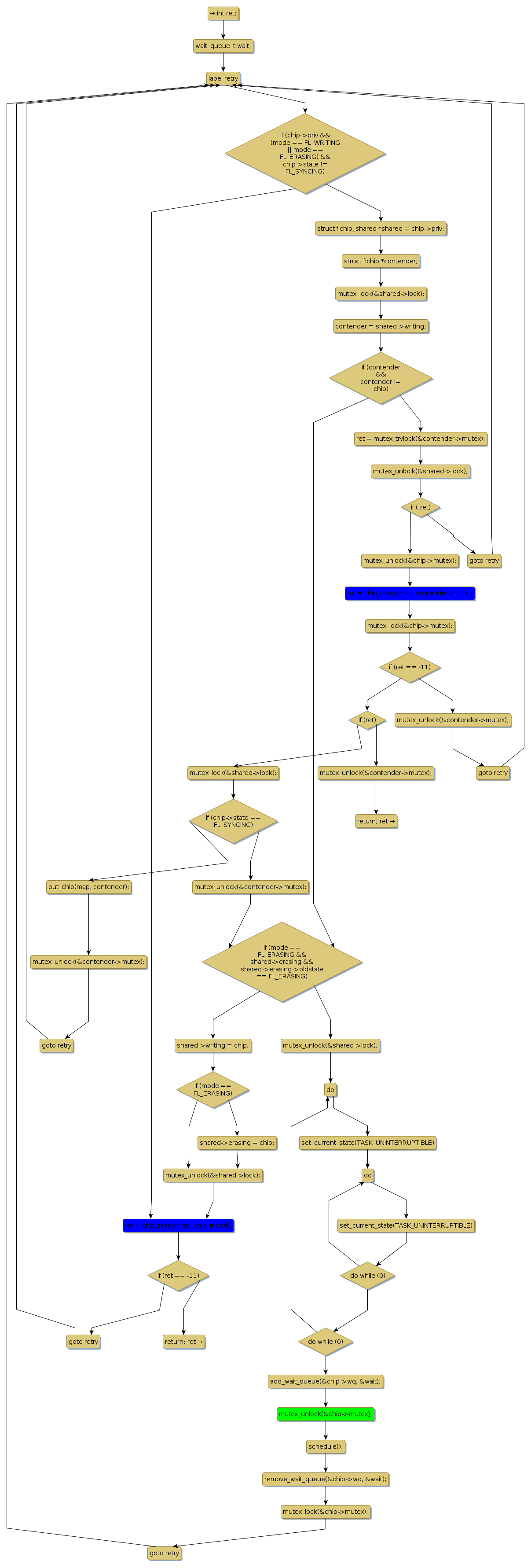
get_chip [5707+8+/linux-3.19-rc1/drivers/mtd/lpddr/lpddr_cmds.c]
lpddr_point [14677+11+/linux-3.19-rc1/drivers/mtd/lpddr/lpddr_cmds.c]
lpddr_read [14145+10+/linux-3.19-rc1/drivers/mtd/lpddr/lpddr_cmds.c]
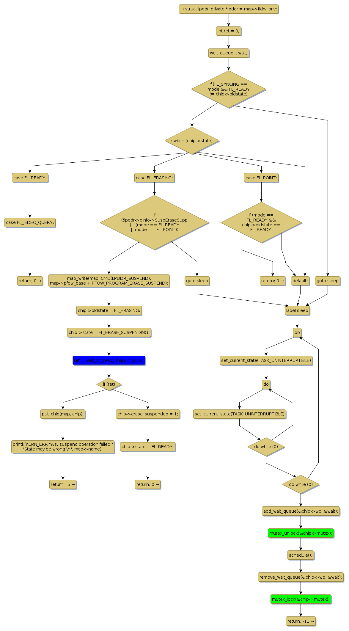
wait_for_ready [3828+14+/linux-3.19-rc1/drivers/mtd/lpddr/lpddr_cmds.c]